由中国翻译协会、中国翻译研究院、全国翻译专业学位研究生教育指导委员会、教育部高等学校翻译专业教学协作组举办的全国高等院校翻译专业师资培训将于7月17日-9月12日在线开播。培训以专家授课、主题论坛、专题沙龙、学术交流、互动研讨等一系列特色形式和丰富的培训内容,为广大参训老师提升翻译教学与实践能力,开阔视野打造高端化、规范化、职业化的线上教育平台。
八大培训特色
一、足不出户,隔屏领略大师风采
在保持线上师资培训原汁原味课程质量的基础上,添加多样培训体验效果,诚邀国内外翻译名师大家带来更加丰富的学习收获。


二、创新培训模式,举办翻译教学法专题论坛
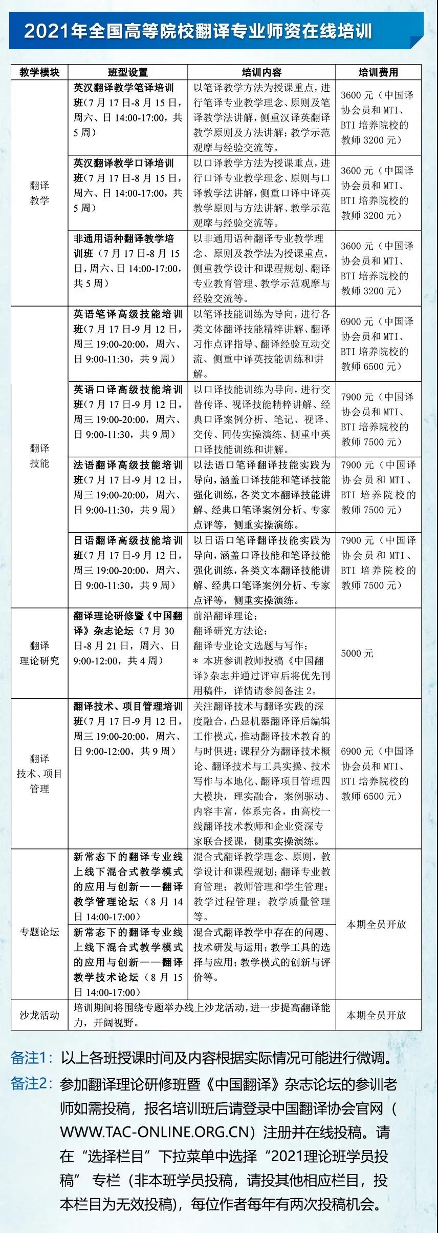
针对英汉翻译教学笔译培训班、英汉翻译教学口译培训班、非通用语翻译教学培训班三个班型推出翻译教学法论坛,进一步巩固培训效果,提升翻译教学综合能力。
三、打造品牌,开设专班投稿通道
欢迎参加“翻译理论研修班暨《中国翻译》杂志论坛”的教师投稿《中国翻译》,经评审通过后可优先刊用稿件,每位作者每年有两次投稿机会。

四、“导师值班制”教学模式,开启线上交流答疑
针对英语口译高级技能培训班、英语笔译高级技能培训班、日语翻译高级技能培训班、法语高级技能培训班、翻译技术与项目管理培训班、中国法律翻译高级研修班等六个班型进行技能专项指导,重点突出学练结合,更有针对性教学。
五、开阔视野,免费参与专题论坛
凡参加培训的各班参训教师均可参加三场专题论坛,了解最前沿的翻译动态。
1、中国时政话语翻译与国际传播论坛
主题: 新形势下中国时政话语翻译与国际传播
2、翻译教学管理论坛
院长论坛主题:新常态的翻译专业线上线下混合式教学管理模式的应用与创新
院长对话主题:新常态的翻译专业线上线下混合式翻译专业教学管理的挑战与人才培养
3、翻译教学技术论坛
发言主题:新常态的翻译专业线上线下混合式教学技术的应用与创新
对话主题:混合式教学模式的未来之路


六、拓展思路,免费参与专题沙龙
凡参加培训的各班参训教师均可参加两场专题沙龙,提升翻译职业能力,促进中外文化交流。
沙龙一:翻译职业经验与翻译能力提升
沙龙二:浅析中英政策翻译原则
七、新增中法、中日翻译高级技能培训班
新增法语翻译高级技能培训班、日语翻译高级技能培训班。满足广大翻译工作者多语种培训需求。
八、成果丰厚,收获满满
收获一:颁发权威结业证书。可获得由中国翻译协会、中国翻译研究院、全国翻译专业学位研究生教育指导委员会、教育部高等学校翻译专业教学协作组联合颁发的《2021年全国高等院校翻译专业师资培训结业证书》。
收获二:持续跟踪后续服务。参加培训的老师可优先参与中国译协举办的其他翻译研修活动,享受优惠待遇。成绩优秀者可获得推荐参与中国译协举办的其他研修活动中持续深造。
收获三:交流分享,共同提高。本期培训为大家提供学习互动与交流分享的平台,使各领域翻译同行能够互通有无、丰富视野,激发工作热情,突破职业瓶颈,增进沟通合作,促进共同提升。


