尊敬的各位老师:
由中国翻译协会、中国翻译研究院、全国翻译专业学位研究生教育指导委员会联合主办,《中国翻译》杂志社承办的2022 年全国高等院校翻译专业师资培训将定于7 月16 日至9月7日以线上方式举办。
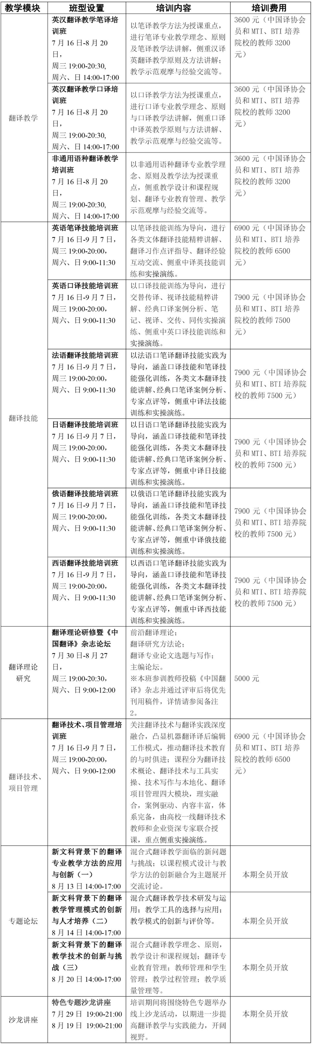
本次培训将充分利用线上教学优势,重点突出“学与练”相结合的培养模式,联合国际翻译家联盟(FIT)、国际翻译高校联盟(CIUTI)、国际会议口译员协会(AIIC)、美国蒙特雷国际研究学院高级翻译学院(MIIS)、法国巴黎第三大学、巴黎大学高等翻译研究院(ESIT)等多家国际组织与世界顶级高翻学院,为广大参训老师提供国际化、高端化、专业化的在线教育平台。具体课程安排下:

备注1:授课时间及内容会根据实际情况进行微调;
备注2:参加翻译理论研修班暨《中国翻译》杂志论坛的参训老师如需投稿,报名培训班后请登录中国翻译协会官网注册并在线投稿。请在“选择栏目”下拉菜单中选择“2022理论班学员投稿” 专栏(非本班学员投稿,请投其他相应栏目,投本栏目为无效投稿),每位作者每年有两次投稿机会。
培训形式:
本期培训将采用钉钉线上授课,请参训老师自行安装钉钉手机端、PC 端,后续操作方法将于培训前另行通知。
报名缴费:
1. 微信报名:
方式一:请关注中国翻译协会公众号>注册/绑定TAC账号>我的TAC >培训>选择课程>填写报名信息>在线交费(推荐)或选择线下支付(银行转账)。
方式二:请关注中国翻译协会公众号>注册/绑定TAC 账号>对话框内输入关键词“师资培训”>弹出课程链接>点击链接>选择课程>填写报名信息>在线交费(推荐)或选择线下支付(银行转账)。
2. 官网报名:
请在中国译协官方注册登录后,在“培训”栏目里选择课程 > 填写报名信息 > 在线交费(推荐)或选择线下支付(银行转账)。
银行转账具体信息如下:
用户名:中国翻译协会
开户行:中国工商银行北京百万庄支行
账 号:0200001409089010159
统一社会信用代码:51100000500000541T
3. 申领发票:培训期间将以电子版发票形式发至报名时所留的电子邮箱,请参训老师务必正确填好发票信息及邮箱地址,发票类型:培训费。
温馨提示:
1.个人报名银行转账方式:只支持使用单位“公务卡”或公对公转账方式,报名时请务必填写好相关信息及报名班次,并将电子汇款凭证(含参训人员姓名)提前发送至yuj@tac-online.org.cn信箱以便确认。
2.集体报名银行转账方式:为避免重复缴费,请参训单位财务人员汇款时务必填写好报名人数及报名班次,并将电子汇款凭证(含参训人员名单)提前发送至yuj@tac-online.org.cn信箱以便确认。
3.银行转账的参训老师也需要完成在线报名,支付方式请选择“线下支付”。
4.报名过程中如有任何问题请咨询:010-68994027 于老师
结业证书:
参加培训的老师完成全部课程并通过在线结业测试后,可获得由中国翻译协会、中国翻译研究院、全国翻译专业学位研究生教育指导委员会联合颁发的《2022 年全国高等院校翻译专业师资培训结业证书》。
其他事宜:
1.参加培训的老师可优先参加中国译协举办的各类翻译活动,享受优惠待遇,成绩优秀者可获得推荐参加译协组织的其他高端翻译培训项目继续学习深造的机会;
2.未尽事宜,请与培训组委会联系,联系人:赵老师 18614041881(微信同步)010-68995949;有关师资培训的其它详情请登录中国翻译协会网站查询。
特此通知。
中国翻译协会
中国翻译研究院
全国翻译专业学位研究生教育指导委员会
2022年4月